
Sotsiaalse Analüüsi Meetodite ja Metodoloogia õpibaas
Skeemid ja diagrammid
Toomas Saarsen
2025
Kirjeldavat teksti koostades on oluline, et info oleks esitatud lihtsalt ja selgelt. Head teksti on lugejal lihtne lugeda ja ta saab kätte olulised faktid ja seosed, mida kirjutaja on soovinud edastada. Järgnevalt vaatleme, millal võiks kasutada lihtsaid jooniseid (skeemid) või diagramme (täpsemad joonised).
Diagramme on kasulik lisada tekstidele, mis kirjeldavad palju fakte ja seoseid sisaldavaid keerulisi süsteeme. Keskseks teemaks on siin struktuuri esitamine – kirjutajal on tekkinud süsteemne pilt, mida ta soovib lugejale näidata. Suurema ja keerukama struktuuri edastamine ainult teksti abil võib olla liiga mahukas (Larkin jt, 1987). Samuti ei saa olla kindel, et lugejad suudavad mahuka teksti põhjal kokku panna tervikliku pildi, näiteks võivad nad seostada (või seostamata jätta) erinevaid fakte. Samuti võivad erinevad lugejad mõista teksti erinevalt ja saada kokku erineva kujutluse samast keerulisest süsteemist.
Diagrammid aitavad muuta info lugejale visuaalselt selgemaks ja hõlpsamini mõistetavaks, sest lugeja ei pea edastatavat struktuuri teksti põhjal ise koostama. Diagrammid ei asenda siin teksti, vaid muudavad selle lugejale arusaadavamaks ning võimaldavad vähendada faktide ja seoste kirjeldamisega seotud teksti mahtu.
Diagrammid aitavad infot analüüsida. Faktide loendit vaadates saab näiteks paremini aru, kas info on terviklik (nt kas midagi on puudu või esitatud dubleerivalt). Faktidevaheliste seoste kontrollimine võib tuua esile uusi seoseid, millega ei ole algselt arvestatud, või avastada seoste kirjeldamisel tehtud vigu. Inimene märkab kergesti otseseid seoseid, kuid mitme seose või seoste ahela kaudu tekkivaid kaudseid seoseid on raske näha. Seega toob diagramm visuaalselt välja seoste ahelad, aidates lugejal neid paremini mõista.
Praktikas kasutatakse erinevat tüüpi diagramme, muu hulgas näiteks järgmisi:
- olekudiagramm süsteemi seisundite muutumise näitamiseks;
- Gantti diagramm projekti ressursi ja ajakava planeerimiseks;
- klassidiagramm objektide staatiliste seoste näitamiseks;
- protsessidiagramm süsteemi tegevuste ajatelje ja konteksti täpseks näitamiseks;
- Venni diagramm faktide ühisosade näitamiseks;
- puustruktuur faktide jagunemise näitamiseks;
- mõttekaart erinevate teemade (mõtete) süstematiseerimiseks;
- kalaluu-diagramm süsteemi mõjutavate tegurite süstematiseerimiseks.
Tutvume järgnevalt mõne lihtsa diagrammiga, mis võivad olla kasulikud uuringuga seotud info kirjeldamisel. Neid diagramme nimetatakse ka võrkdiagrammideks, sest nende struktuur sarnaneb võrguga.
- Väärtusahel on diagramm tegevuste süstematiseerimiseks, et näidata nende järgnevust. Näiteks saab väärtusahelana esitada uuringu olulised etapid.
- Kontekstidiagramm näitab ühe objektiga otseselt seotud fakte. Näiteks saab kontekstidiagrammil näidata, millised tegurid uuringut mõjutasid.
- Andmevoodiagramm näitab, kuidas andmed tegevuste (ka süsteemide) vahel liiguvad.
Väärtusahel näitab, kuidas olulised tegevused üksteisele järgnevad – milliseid samme on vaja astuda tulemuse saavutamiseks (Gereffi jt, 2011). Näiteks saame väärtusahela abil näidata, kuidas uuring läbi viidi, või tuua välja olulised tegevused mingil ajaperioodil.
Väärtusahel näitab tegevuste järjestust ajateljel (tavaliselt suunaga vasakult paremale, st vasakul olevad tegevused tehakse enne parempoolseid). Kui mõned tegevused toimuvad ühel ajal, näidatakse neid vertikaalteljel samas positsioonis.
Joonisel 1.1 toodud diagrammil on näidatud kvalitatiivse uuringu tegevused. Kuna tegemist on üldiste tegevustega, võime neid nimetada uuringu etappideks.

Väärtusahelalt on näha, et uuringut alustati tegevusega „Valimi moodustamine“. Sellele järgnes andmete kogumine, kus kasutati paralleelselt kolme erinevat meetodit: „Fookusgrupi intervjuud“, „Individuaalintervjuud“ ja „Vaatlus“. Neile järgnesid „Andmete analüüs“ ja „Tulemuste tõlgendamine“.
Selleks et väärtusahelal esitatud tegevuste järgnevust oleks lihtsam jälgida, kasutatakse sageli ka nooli (joonis 1.2), mis aitavad ajatelje struktuuri paremini mõista.

Vahel on vaja näidata, et tegevused korduvad ehk on tsüklilised. See tähendab, et tegevuste ahelat ei tehta läbi ainult üks kord, vaid see tsükkel kordub (ja pidevalt). Sellisel juhul saame seda näidata tegevuste kujundite ja ajatelje suuna muutmisega.
Joonisel 1.3 on näha Demingi ringi üldine skeem (Nasution, 2006). Siin moodustavad nooled graafiliselt ringi ja tegevuste ajatelg on samuti ring – see visualiseerib, et tegevusi tehakse tsükliliselt.

Kui on vaja ajatelge üksikasjalikumalt näidata ja tegevuste kohta rohkem infot lisada, on parem valik protsessidiagramm (Dumas jt, 2018).

Kadri Palla (2024: 23) on lisanud enda koostatud diagrammile järgmise selgitava teksti:
„2013. aastal loodi Eestis esimesed laste vaimse tervise keskused, pakkudes lastele ja nende peredele vajalikku tuge, keskendudes sh varajasele sekkumisele ja ennetusele. Samal aastal võeti vastu põhikooli- ja gümnaasiumiseaduse muudatus, mis sätestab psühholoogi teenuse pakkumise koolides. 2015. aastal töötati välja laste vaimse tervise teenuste kontseptsioon, eesmärgiga laste
vaimse tervise valdkonna hetkeseisust ülevaade saada, valdkonna kitsaskohad välja selgitada ning töötada välja efektiivne süsteem laste vaimse tervise teenuste pakkumiseks (Mägi jt, 2015).“
Diagrammi elemendid on lihtsasti hoomatavad ja eraldi graafiliste elementide selgitust ehk notatsiooni esitada ei ole vaja. Kesksel kohal on lineaarne ajatelg, millel on ringidega rõhutatud aastaarvud. Ristkülikutes esitatud valdkonna olulised tegevused/sündmused on seotud aastatega. Lisatud tekst on suhteliselt pikk, diagramm lisab sellele tunnetuse ajateljest – kuidas valdkond on ligi kümne aasta jooksul arenenud.

Diagrammi selgitav tekst:
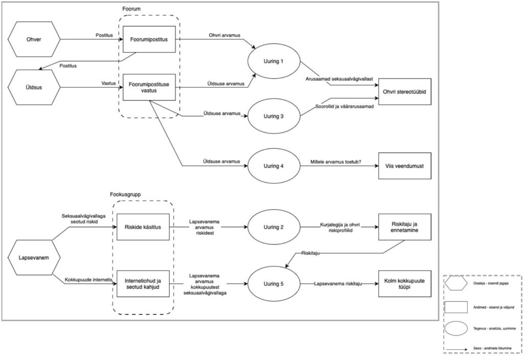
Doktoritöö teostati aastatel 2020–2024. Töö algas foorumite andmete analüüsiga (uuring 1), mille tulemusena selgusid ohvri stereotüübid. Järgmised foorumite andmetel põhinevad uuringud (uuringud 3 ja 4) keskendusid foorumi lugejate vastustest tulenevalt üldsuse arusaamadele seksuaalsest vägivallast. Paralleelselt koguti fookusgruppides infot lapsevanematelt (uuringud 2 ja 5). Nendes uuringutes keskenduti riskidele – kuidas ohte tajutakse ja nendega toime tullakse. Avaldatud artiklid koondati doktoritööks, mis kaitsti aastal 2024.
Diagrammil on näidatud järgmine teave.
- Väärtusahela alumises servas on ajatelg, mis näitab töö teostamise ajavahemikku.
- Uuringud on grupeeritud punktiirjoonega kahte rühma vastavalt andmete kogumise meetodile. Rühmade nimed on punktiirjoone vasakul ülemises servas.
- Doktoritöö koostamine („Doktoritöö“) on näidatud eraldi ja kõik alamosad on grupeeritud punktiirjoonega tervikuks. Doktoritöö pealkiri on selle grupi nimeks.
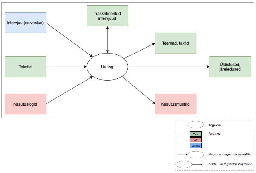
Kontekstidiagrammiga (Li jt, 2009) saab näidata mingi olulise fakti konteksti ehk seda, milliste teiste faktidega on konkreetne fakt seotud. Näiteks saame näidata, millises andmekeskkonnas uuringut läbi viidi (mis oli uuringu sisendiks ja väljundiks), mis moodustab uuringu andmekonteksti. Samuti saab kontekstidiagrammil kajastada ka muud tüüpi fakte. Näiteks saab sarnaselt näidata, kes mingil üritusel osalesid (ürituse osalejate kontekst). Kui väärtusahelal olid toodud ühte tüüpi faktid (tegevused), siis kontekstidiagrammidel on faktid pigem erinevad – keskne fakt erineb seda ümbritsevatest faktidest.
Joonisel 2.1 esitletud diagrammi keskmes on uuring (näidatud ringiga). Seda ümbritsevates ristkülikutes on näidatud, milliseid andmeid uuringu käigus koguti (nooled andmetest uuringusse) ja millised andmed esindavad uuringu tulemusi (nooled uuringust andmetesse).

Iga diagrammi juurde kuulub graafiliste elementide selgitus ehk notatsioon, mis asub praegusel juhul diagrammi paremas allnurgas. Notatsioon selgitab, mida diagrammil kasutatud kujundid ja sümbolid tähendavad. Tänu notatsioonile saab lugeja aru, kuidas diagrammi lugeda ja tõlgendada.
Kui diagrammil on vaja näidata rohkem detaile, saab kasutada erinevaid visuaalseid vahendeid, näiteks värve, mustreid ja eri jämedusega jooni. Joonisel 2.2 on diagramm, kus on värvidega näidatud andmete tüüp ja formaat: arvulised andmed on punased, tekstilised andmed rohelised ja helisalvestused sinised. Värvid annavad kvantitatiivse pildi sellest, kui palju kasutati uuringus tekstilisi ja arvulisi andmeid.


Kaisa Mihklepp (2022: 8) on enda loodud diagrammile lisanud järgmise selgituse:
„Joonisel /—/ on välja toodud tegurid, millel on kirjanduse põhjal seos objektiivse ja/või subjektiivse tajuga tööle saamise seisukohast.“
Joonisel 2.3 toodud diagramm on suhteliselt lihtne ja selles kontekstis pigem loend erinevat tüüpi teguritest. Värvi kasutamisega antakse siin edasi täiendav info – teguri tüüp. Samuti on sellisel väljal võimalik infot grupeerida, näiteks seda mingi teise tunnuse alusel sektoritesse jagada.

Autorid (Lill ja Tivas, 2024: 11) selgitavad diagrammil olevat järgmiselt:
„Laia vaate alla liigitub ka OECD määratlus /—/, mis on veelgi ulatuslikum ja sõnastab rahatarkust järgmiselt: „See on teadlikkuse, teadmiste, oskuste, hoiakute ja käitumise kombinatsioon, mis on vajalik arukate finantsotsuste tegemiseks ja individuaalse majandusliku heaolu saavutamiseks.“ (OECD, 2020:6).“
Joonisel 2.4 olev diagramm ei ole „päris“ kontekstidiagramm, aga me saame seda vaadata kui käitumise konteksti. See tähendab, et ühel pool on tegurid, mis käitumist mõjutavad, ja teisel pool on käitumise tulemused.
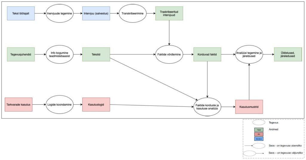
Andmevoodiagramm (Li jt, 2009) näitab, kuidas andmed erinevate tegevuste vahel liiguvad. Erinevalt kontekstidiagrammist, kus meil oli üks keskne fakt (tegevus), on see andmevoodiagrammil jagatud mitmeks väiksemaks osaks – ühe tegevuse (nt uuring) asemel näitame väiksemaid tegevusi, millest üldisem tegevus koosneb. Võrreldes kontekstidiagrammiga on andmevoodiagrammil rohkem erinevaid fakte (erinevaid tegevusi ja andmehulki) ja seega ka rohkem seoseid.
Võtame eelmise näite (joonis 2.2) ja vaatame täpsemalt uuringu tegevusi ja nendevahelist andmete liikumist.

Nagu kontekstidiagrammil, näitame ka andmevoodiagrammil andmeid ristkülikutega ja tegevusi ovaalidega. Ka seosed on siin sarnased kontekstidiagrammil näidatuga – näitame tegevuste sisendeid ja väljundeid. Andmevoodiagrammil on kontekstidiagrammiga võrreldes rohkem tegevusi ja need on tüüpiliselt ka detailsemad – keerulisemat süsteemi kirjeldatakse keerulisema võrgu abil. Joonisel 3.1 kujutatud diagrammil on näidatud kõik andmed, mida uuringu käigus kasutati. Tegevused näitavad, mida nende andmetega tehti (mis oli detailsemate tegevuste sisendiks ja mis väljundiks). Sarnaselt kontekstidiagrammiga ei ole andmevoodiagrammil näidatud seoseid sama tüüpi elementide vahel.
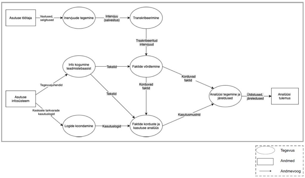
Kui skeemil on palju infot, saame seda lihtsustada. Selle asemel et näidata kõiki lokaalseid (väiksemaid) infohulki, tõstame nendest eraldi välja tähtsamad. Väiksemad infohulgad näitame nooltel, et need oleksid selgelt näha. Nool näitab, kuidas info liigub tegevuste vahel või suuremate infokogumite ja tegevuste vahel.

Võrreldes joonisel 3.1 oleva diagrammiga ei kasutanud me siin värve ja tõime esile tegevused ja olulised infohulgad, nagu uuringu sisendid ja väljundid.

Diagrammil on näidatud järgmine info.
- Vasakul pool on uuringus osalejad.
- Andmete kogumise meetodite järgi on diagramm jagatud kaheks: ülemine osa näitab foorumitest kogutud infot ja alumine osa fookusgruppides kogutud infot.
- Keskel on kõik uurimused, millest vasakul on sisendid ja paremal väljundid.
- Seostele on antud nimed, et lugeja saaks paremini aru, millised olid sisendina kasutatud ja väljundiks koondatud infohulgad. Täpsema info saab lugeja doktoritöö tekstist, diagrammil on näidatud andmete liikumise üldine loogiline struktuur.
- Paremal pool on uuringu väljundid ehk üldised saadud infohulgad (mitte detailsed tulemused).
Sellise diagrammi juurde tuleb kindlasti lisada selgitav tekst, mis toob välja olulised faktid ja seosed.
Kui diagrammi eesmärk ei ole täpsete detailide esitamine, saame olulise struktuuri edasi anda lihtsamalt ja vähem tehniliste diagrammidega – skeemidega. Joonisel 4.1 on lihtsustatud skeem joonisest 3.1. Lugeja näeb, kuidas andmed erinevate uuringuetappide vahel liikusid, ilma täpsete infohulkade ja seoste esitamiseta. Sellel skeemil ei ole seosed täpselt määratletud (faktid on sidumata) ja lugeja saab seda mitmel viisil tõlgendada. Seepärast on oluline lisada selgitav tekst, et lugeja mõistaks üheselt, mida skeem näitab – mis on peamine mõte ja esitamise üldine loogika.


Kristo Kilk (2024: 7-8) on selgitanud enda koostatud diagrammi järgmiselt:
„[Joonisel 4.2] on kujutatud töös kasutatavate põhimõistete omavahelist seost. Sissetulekute ning rikkuse jaotuse ebavõrdsus on kaks kõige rohkem kasutatud majandusliku ebavõrdsuse liiki. Mõlemad on ka omavahel seotud – suurem sissetulek võimaldab rikkust ning vara koguda, samas suuremate varaliste vahenditega on ka võimalik suuremat sissetulekut teenida. Üldine trend on aga, et rikkuse ebavõrdsus kasvab kiiremas tempos kui sissetulekute ebavõrdsus (World Inequality Report, 2022) ning sissetulekud on määravaks, kellel üldse on võimalik rikkust koguda. Majandusliku ebavõrdsuse tajumisel omavad peale reaalse majandusliku ebavõrdsuse ka suurt rolli inimese enda taust – olgu nendeks demograafilised või majanduslikud tegurid. See, kuidas inimene majanduslikku ebavõrdsust tajub, kajastub otseselt ka hinnangutes, mida majandusliku ebavõrdsuse kohta antakse.“
Diagrammilt on näha, kuidas on erinevad mõisted seotud (sõltuvad ja mõjutavad), mis viivad hinnanguteni ebavõrdsuse kohta. Diagrammil võiks eri tüüpi mõisteid selgemini eristada ja selle ka eraldi notatsiooniga esitada. Näiteks võiks tegureid ja hinnanguid kujutavaid elemente selgemini eristada (antud diagrammil on näidatud kõik need elemendid valge ringiga).

Joonisel 4.3 toodud skeemil on sama info, mis joonisel 3.3, aga paljud detailid on välja jäetud (nt millised andmed täpselt liikusid ja millised uuringutesse võeti). Samas saab lugeja kätte mõned olulised faktid ja töö üldise loogika:
- uuringutes kasutati ohvrite ja üldsuse andmeid foorumist ning lapsevanemate andmeid fookusgruppidest;
- uuringud 1, 3 ja 4 olid seotud foorumipostitustega ning uuringud 2 ja 5 lapsevanematelt saadud andmetega.
Diagrammide koostamisel tuleb lisada vajalik info võimalikult täpselt.
- Enne diagrammi tegemist tuleb määratleda notatsioon – milliseid fakte ja seoseid näitame. Kui on olemas laialdaselt kasutatav diagrammi formaat, siis tuleks kasutada seda.
- Tuleb kontrollida, kas faktid on õigesti määratletud, vaadata üle faktide nimed ja tüübid.
- Tuleb kontrollida, kas seosed on õigesti näidatud (erinevat tüüpi faktide vahel erinevat tüüpi seosed). Siin aitab „seoste lugemine“ – tuleb leida seose tähendus ja proovida seda esitatud kontektis tõlgendada. See toob välja seose sisu ja saab kontrollida, kas see on antud kontekstis õige. Diagrammile võib ka lisada seose nime, mis on lugejale abiks (diagrammi) lugemisel.
Diagrammi tehes tuleb mõelda lugejale – kui palju infot ta suudab diagrammilt vastu võtta.
- Kui diagrammil on liiga palju infot (faktid ja seosed), siis on raske seda haarata. „Liiga palju“ tähendab siin rohkem kui seitset elementi – iga järgnev element teeb lugemise keerulisemaks (Saaty jt, 2003). Lihtsustamiseks saab jagada diagrammi alamosadeks või näidata erinevaid fakte ja seoseid eri diagrammidel.
- Diagrammil ei tohiks olla liiga palju erinevaid kujundeid, värve, nooli jne. Mida rohkem detaile, seda pikem ja keerulisem on notatsioon ja seda kirjum on diagramm. Lugejal kulub palju aega detailide mõistmiseks. Siin aitab mitme diagrammi tegemine või info lisamine muus vormis (tekst, tabel).
- Diagrammile lisatud tekstid peaksid olema lühikesed (nt elementide nimed). Inimene loeb teksti ja graafikat erinevalt ning ümberlülitumine võtab aega. Diagrammil tuleb näidata struktureeritult faktiline ja konkreetne info. Üldisemad kirjeldused ja selgitused tuleb lisada pigem eraldi tekstina.
Eelmaa, S. (2024). The social categorization of sexual abuse. Doktoritöö, Tartu Ülikool. https://dspace.ut.ee/server/api/core/bitstreams/858238eb-38f8-4fae-9ff5-b9576a3924e8/content
Gereffi, G. and Fernandez-Stark, K. (2011). Global value chain analysis: a primer. Center on Globalization, Governance & Competitiveness (CGGC), Duke University, North Carolina, USA, p. 33.
Kilk, K. (2024). Tajutav majanduslik ebavõrdsus ja seda selgitavad sotsiaalmajanduslikud tegurid. Magistritöö, Tartu Ülikool. https://dspace.ut.ee/server/api/core/bitstreams/12e649f2-5e4c-4b42-ac4d-2dfd2db89efd/content
Larkin, J. H., Simon, H. A. (1987). „Why a diagram is (sometimes) worth ten thousand words“. Cognitive Science 11, no. 1: 65–100.
Li, Q., Chen, Y. L. (2009). Modeling and Analysis of Enterprise and Information Systems: from requirements to realization. Higher Education Press.
Lill, K., Tivas, I. (2024). Eesti tööealise elanikkonna pensioniks kogumisega seotud teadmised ja hoiakud. Magistritöö, Tartu Ülikool. https://dspace.ut.ee/server/api/core/bitstreams/74633b4a-829b-40dd-8862-a0004ee2d4d5/content
Nasution, M. N. (2006). A Deming Cycle as a Tool of Improving A Continuous Service Quality. Indonesian Management and Accounting Research, 5(1), pp. 53–78.
Palla, K. (2024). Laste ja noorte vaimse tervise ja heaolu edendus ning vaimset tervist ohustavate riskide ennetamine Eestis: ekspertide vaade. Magistritöö, Tartu Ülikool. https://dspace.ut.ee/server/api/core/bitstreams/2a602ce9-db91-4e11-80ae-ded2d7cdf74a/content
Saaty, T. L., Ozdemir, M. S. (2003). „Why the magic number seven plus or minus two“. Mathematical and computer modelling 38, no. 3-4 (2003): 233–244.